执业注册人员缺乏严重!建造师证书会升值吗?
01、资质检查不合格,人员缺乏严重
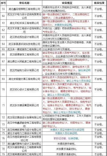
9月3日,武汉市城乡建设局发布了资质核查通报,检查中发现的主要问题如下:
1.部分受检企业未及时变更联系人信息,导致联系不上。
2.少数企业准备不足,无法及时提供受检资料。
3.一些企业的技术人员配备不达标,缺相关专业技术人员和注册人员,特别在新冠肺炎疫情后,人员缺乏严重。
4. 少数企业无法提供原件核实并无法提供社保证明。
以下为勘察设计资质不合格名单,可以看出人员不足现象比较突出:

02、注册建造师不足也很明显
不仅是勘察设计单位,施工单位也面临注册建造师不足的问题,原因有多种,疫情冲击、临时建造师取消等等。
今年以来,多地发布资质核查情况通报:
四川:644家企业不符合资质标准,存在建造师严重不达标等问题。其中成都414家、绵阳25家、南充31家、宜宾47家、自贡17家、遂宁7家、资阳4家、内江8家、雅安10家、凉山81家。
苏州:172家企业的206项资质不符合资质标准要求。核查中发现部分企业注册建造师、职称人员配备不足,人员社保未按规定缴纳,企业净资产及技术负责人业绩不达标等情况。
常州:204家企业涉及228项资质核查不合格,70%为建造师不足。
太原:147家资质不合格,60%为建造师不足,其中17家无建造师,67家缺建造师。
合肥:37家企业的主要人员没有满足相应的建筑业企业资质标准要求和条件。......
03、行业对建造师的需求
在我国从事施工的企业超过10万家,在企业资质方面,国家也有着一定的强制要求,那就是企业必须要有相应数量的建造师人才,企业为了满足这一必要条件在市场上对建造师有着较大的需求。
那么,一级建造师和二级建造师的收入是怎样的?
在招聘网站上,建造师目前的招聘行情通常是:一级建造师1-2万左右,二级建造师8千-1万左右。个人能力特别强的,年薪30万以上也不是问题。建造师全职收入,一定程度上受地区影响。通常经济越发达的地区,建造师收入水平越高。以下是部分知乎网友的提供的信息,可供参考。
@追风:
真实情况是全职一级建造师大城市像北京至少2万起步,二线1万。二级建造师小城市6000以上,二线城市8000以上。
@韩aero:
第一、一级建造师二级建造师考下来当不了项目经理没什么用,只能说是块敲门砖或者垫脚石。
第二、现在建筑行业的工资都比较高,坐标南京,一般大型项目的项目经理年薪都在20万以上,下面部门管理人员的月薪都在一万左右。如果你是建设方,工资还要再高一点。就是一般的专业分包,我熟悉的一家的项目经理跟技术负责月薪都在1万5,下面的管理人员也是一万月薪。我的评论仅代表本地建筑行业工资水平。
@湛蓝绝唱地中海:
二线省会城市,只要你有一建机电或者建筑再加上几年施工经验,来我们公司底薪12000,提成奖金也少不了,有一建但是没有任何施工经验的,底薪8000,进公司慢慢学习,工资会涨上去。一建现在是工程行业的敲门砖,直接跟收入挂钩的。
来源:武汉市住建局,各省市住建厅,综合网络整理
上一篇:住建局文件,未配备专业人才无投标资格,装配式工程师|未来建筑业人才发展大势!
下一篇:30岁左右的项目经理,一定要有这5种能力!
-
匿名